您被亂收轉床費、病歷調閱費、指定醫師費
歡迎提供收據讓醫改會督促衛生局重視!
醫改會近日接獲民眾申訴,就醫時被收取的費用名目越來越多,層出不窮。
您的就醫經驗中,是否也曾被收取一些奇特名目、忽然新增的費用?您是否也疑惑,主管機關到底有沒有管理?隱藏在模糊地帶的收費項目,到底還有多少?
醫改會邀請您提供爭議收費單據(常見項目請見下方表格),一起來為維護民眾的付費權益盡份力!
活動目的
協助醫改會了解民眾就醫過程遇到巧立名目收費的現況,以供醫改會彙整相關證據,敦促衛生主管機關重視並積極管理改善。
提供辦法
一、請保留單據上的日期、院所等資料,但請塗去可供辨識的個人資料,例如:身分證字號、病歷號碼、病人姓名、出生年月日。本會也會善盡保護您身分隱私的義務。
二、將爭議收費項目的單據影本,以郵寄、傳真或電子郵件提供給本會,並留下聯絡方式,讓我們能與您聯絡。也歡迎您將該次就醫經過寫下來,幫助醫改會更了解詳情。
三、本會將彙整所有案件數後督促各地衛生局重視,並視需要提供您如何申訴,以確保權益的資訊與建議,但無法直接代替您提出個人案件申訴或要求退費的服務,敬請見諒。
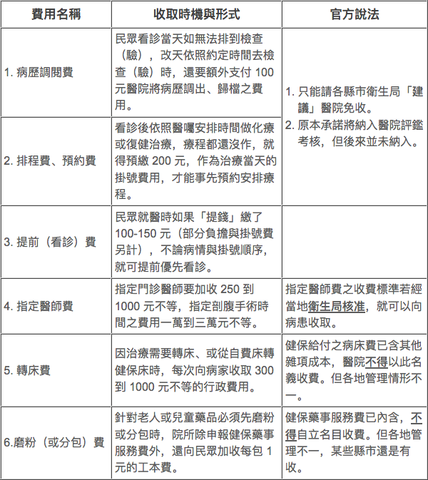
附表、常見漫天喊價的不當爭議收費項目
